Anzahl Durchsuchen:0 Autor:Site Editor veröffentlichen Zeit: 2023-02-08 Herkunft:Powered
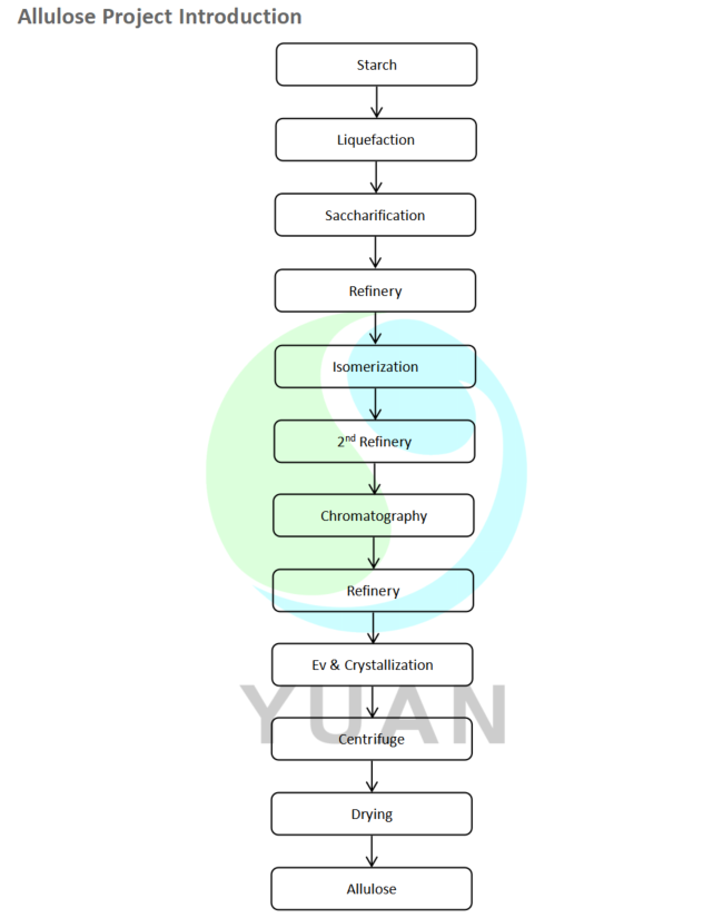
Die kommerzielle Stärke wird in den auflösenden Tank geschickt und durch Hinzufügen von Wasser aufgelöst. Geben Sie dann durch die Online -Erkennung und Kontrolle in den Schlammmischtank ein, passen Sie den DS, den pH -Wert und die Enzymmenge der Stärkemilch ein und treten dann in das automatische Verflüssigungssystem ein. Den zweifachen Auswurf anwenden, zweimal blinkend, behalten Sie die entsprechende Temperatur bei. und eine bestimmte Zeit, um den besten Verflüssigungseffekt zu gewährleisten. Nach der Verflüssigung wird durch pH -Einstellung und Enzymabzug der Sirup an das Saccharification -System gesendet. Durch die Kontrolle der Menge an Enzym- und Saccharifikationszeit wird der DE- oder DX -Wert erreicht, der vom Endprodukt erforderlich ist, und die Glukose tritt in die Filtrationsstufe ein, um das im Produkt gemischte weniger Protein und andere Verunreinigungen zu entfernen. Nach der Filtration durchläuft die flüssige Glukose durch Entschleiß, Filtern und kontinuierliches Ionenaustauschsystem, um die farbigen Verunreinigungen und Verunreinigungsionen der Glukose zu entfernen, damit der Glukose den Zweck der Verfeinerung und Reinigung erreichen kann. Nach der Verdunstung tritt die Glukose in das Isomerisierungssystem ein, um die Fructose 42%zu erhalten. Durch die Raffinerie und Verdunstung tritt F42 in das Chromatographiesystem ein, um die hohe Fruktose zu erhalten. Durch das Hinzufügen des durch die Glukosefermentation erzeugten Enzyms tritt die hohe Fructose in das weitere Isomerisierungssystem ein, um das Rohalase zu erhalten. Entfernen Sie die weniger Verunreinigungen, die in der Rohalase gemischt werden, indem Sie Entschlüsseln, Filtration und kontinuierliches Ionenaustauschsystem entschlüsseln. Nach der Raffinerie tritt die Rohöl -Allulose zur weiteren Reinigung in das Chromatographiesystem ein. Nach der Extraktion, Verfeinerung und Verdunstung wird das qualifizierte flüssige Alluloseprodukt erhalten.
Inhalt ist leer!
