Anzahl Durchsuchen:0 Autor:Site Editor veröffentlichen Zeit: 2022-11-21 Herkunft:Powered
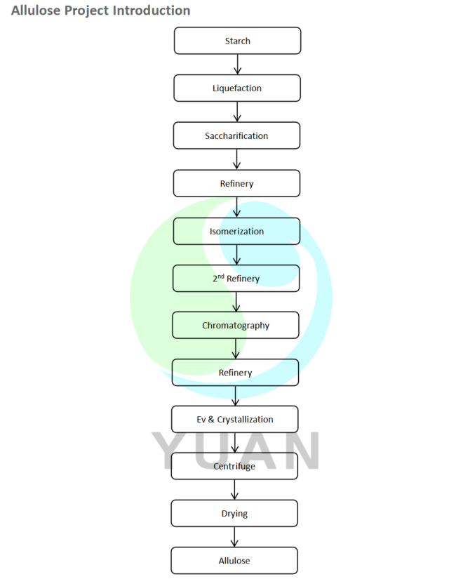
To manufacture quality allulose, the allulose processing system adheres to a few conventional manufacturing steps. To create starch slurry in the first stage, water and starch are mixed in the dissolving tank at the right ratio. It also takes into account the precise PH, DS, and enzyme values present in the starch slurry. The online automatic control system is used for the entire operation. The liquefaction system receives starch slurry in the following stage. Systems for liquefaction keep temperatures exactly where they need to be for a set amount of time. The liquefaction procedure makes sure that the material will liquefy effectively for future processing. It delivers the material to the saccharification step while maintaining the proper amount of enzyme and the exact PH value. The precise DE or DX value is controlled through saccharification. For the subsequent step, a DE or DX value is necessary. After retaining the DE and DX values, the glucose moves on to the filtration stage to acquire the best liquid quality by filtering out the low protein content and other contaminants. The following phase includes three procedures: continuous ion exchange system filtration and decolorization. The best pure stage of glucose can be attained by these three methods. The next evaporation mechanism is where the purified glucose travels to get rid of the extra water. A technique of isomerization is then used to create certified fructose 42%. The F42 fructose is processed and evaporated before going through a chromatography system to create high fructose. Crude allulose is produced through fermentation with high fructose. The unpurified crude allulose moves on to the next stage of purification. The qualified allulose is obtained by refinery, decoloring, filtering, and continuous ion exchange system. The extraction, refinement, and evaporation processes are followed by the qualified allulose to create the final, acceptable liquid allulose product.
Inhalt ist leer!
