Anzahl Durchsuchen:0 Autor:Site Editor veröffentlichen Zeit: 2022-10-14 Herkunft:Powered
Corn Starch Project Introduction
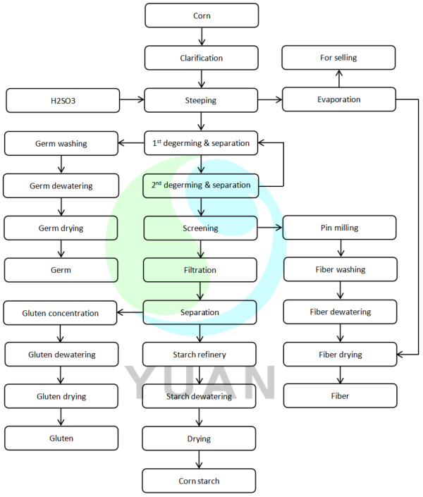
The raw corn is discharged into the corn hopper after measurement, and enters the rotary sieve to remove the impurities through the conveyor and bucket elevator. After two times sieving, it enters the corn silo after removing impurities. The corn from the silo system enters into the corn steeping system after de-iron and measuring. Keep the steeping temp. and concentration of H2SO3, after steeping for a certain time, it can be squeezed and crushed by hand, and the germ can be extruded completely, that is, the qualified steeped corn can be obtained. The steeped wet corn goes through the stone remover into the 1st degerm mill. The corn is broken into 4-6 cloves. After the 1st germ cyclone separation, the broken corn enters the 2nd degerm mill. The corn is broken into 10-12 cloves, then to the 2nd germ cyclone for the separation. After the separation, the diluted slurry passes through the pres. arc screen. The coarse starch milk under the screen mixes with the coarse starch milk separated by the pin mill, then enters the starch separation section. The top of the pre. arc screen goes into the pin mill for the fine grinding to maximize the free starch associated with the fiber. After pin mill grinding, the slurry is put into the fiber washing tank for countercurrent washing with 6-stage pres. arc screen. The coarse starch milk is separated under the screen. The fiber is separated at the above of the screen, dehydrated by the fiber squeezer and dried by the fiber bundle dryer to get the fiber finished product.
The coarse starch milk entered to the starch separation section goes through the desander and rotary filter to remove the impurities. Then enters the main separator to separate the starch and protein. After separation, the top flow gluten water separated enters the protein concentrator. The underflow starch milk enters the 12-stage hydrocyclone for the countercurrent washing, then to the peeler centrifuge for the dewatering. The dehydrated wet starch enters the starch air dryer system through the conveyor and winnowing machine for drying, then get the qualified corn starch with DS≥86% for packing.
The gluten water entered the protein concentrator, after concentration, enters the protein dewatering machine for dewatering, and then enters the protein bundle dryer for drying to get the protein finished product.
The germ from the top of 1st germ cyclone is washed by the three grades gravity arc screen, and then enters to germ squeezer for the dewatering. After dewatering, the wet germ enters the germ bundle dryer for drying to get the qualified germ product.
The steeping liquid is concentrated through the falling film evaporator system. Part of them is mixed with fiber and dried, and part is selled directly.
Inhalt ist leer!
