Anzahl Durchsuchen:0 Autor:Site Editor veröffentlichen Zeit: 2022-10-14 Herkunft:Powered
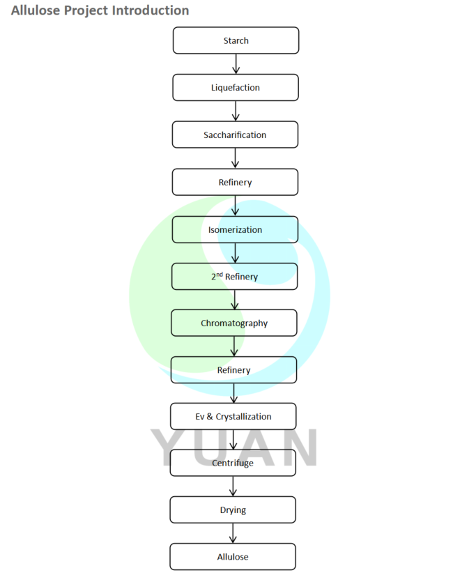
The commercial starch is sent to the dissolving tank and dissolved by adding water. Then, enters the slurry mixing tank, through online detection and control, adjust the DS, PH value and enzyme amount of the starch milk, and then enters the automatic liquefaction system. Adopt two times ejection, twice flashing, maintain the appropriate temp. and a certain time, to ensure the best liquefaction effect. After liquefaction, through PH adjustment and enzyme addition, the syrup is sent to the saccharification system. By controlling the amount of enzyme and saccharification time, the DE or DX value required by the final product is reached, and the glucose enters the filtration stage to remove the less protein and other impurities mixed in the product. After filtration, the liquid glucose goes through decoloring, filtering and continuous ion exchange system to remove the colored impurities and impurity ions of the glucose, so that the glucose can achieve the purpose of refining and purification. After evaporation, the glucose enters the isomerization system to get the fructose 42%. Through the refinery and evaporation, F42 enters the chromatography system to get the high fructose. Then, through adding the enzyme produced by the glucose fermentation, the high fructose enters the further isomerization system to get the crude allulose. Remove the less impurities mixed in the crude allulose by decoloring, filtration and continuous ion exchange system. After refinery, the crude allulose enters the chromatography system for further purification. After extraction, refining and evaporation, the qualified liquid allulose product is obtained.
Inhalt ist leer!
