Tel: +86-400-080-5959 E-Mail: danny@osychina.com
Detaillierte Lösung
Sie sind hier: Heim » Lösungen » Solutions » Rohrzuckerprojekt

Rohrzuckerprojekt

Anzahl Durchsuchen:0     Autor:Site Editor     veröffentlichen Zeit: 2022-03-23      Herkunft:Powered

facebook sharing button
twitter sharing button
line sharing button
wechat sharing button
linkedin sharing button
pinterest sharing button
sharethis sharing button
Rohrzuckerprojekt

DE42B92EC79A7A16DEB72FB94C40DB4

流程图 .Drawio

Produktionsprozess für flüssige Rohrzucker




微信 图片 _20230628162045

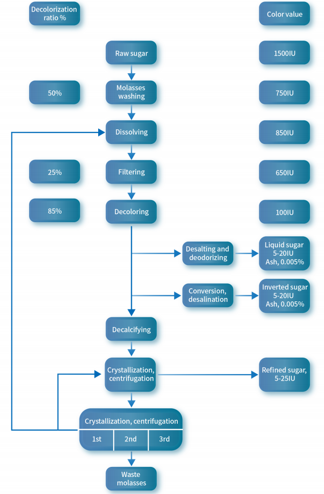
Qualitätsindex von Flüssigkeitsrohrzucker



In den letzten Jahren war Flüssigrohrzucker aus den folgenden Gründen bei Zuckernutzern beliebter:

◆ kann direkt für Lebensmittelzutaten verwendet werden, ohne zusätzliche Auflösung und Filtration, wodurch die Betriebskosten gesenkt werden.

◆ Produktqualität ist einheitlich und zuverlässig.

◆ Das Produktionsunternehmen spart den Prozess der Kristallisation, Trennung, Trocknung und Pulververpackung, was die Kosten verringert und die Effizienz erhöht.

Nach dem Entfärben und Entsalzieren wird es nach weiteren Entleere mit Harz sehr sauber und wird nach Verdunstung und Konzentration auf etwa 67% und die momentane Sterilisation bei hoher Temperatur zu einem qualifizierten Flüssigkeits -Zucker -Produkt.

微信 图片 _20230628140812

Verwandte Lösungen

Inhalt ist leer!

OUSHANGYUAN-LOGO-OK-FUBEN-INGYWEN
ÜBER DAS UNTERNEHMEN
Oushangyuan (Tianjin) Co., Ltd. ist ein nationales High-Tech-Unternehmen integriert den gesamten EPC-Prozess, die gesamte Wertschöpfungskette und den umfassenden Dienst von F & E \"One-Stop\"
Copyright © Copyright 2022 Oushangyuan (Tianjin) Co., Ltd., Alle Rechte vorbehalten. Unterstützung von Leadong. Seitenverzeichnis